Gönderen Konu: (YENİ) VHF Regen AirBand Receiver  (Okunma sayısı 171 defa)

Çevrimdışı TA5FA

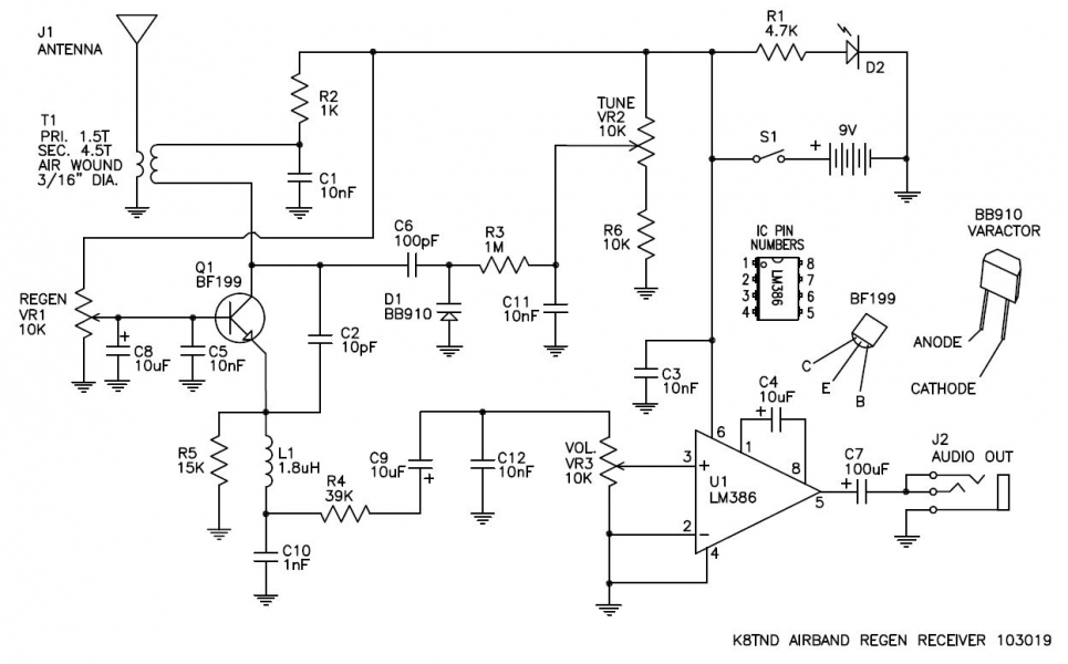
(YENİ) VHF Regen AirBand Receiver
« : 31 Ocak 2020, 16:56:49 »
Montaj kılavuzu: https://yadi.sk/i/8jsajeD2iUfd9w (pdf dosya)







6m bandı dönüşüm
https://www.youtube.com/user/ta5fa?sub_confirmation=1
https://ta5fa.blogspot.com/
İzle >>> https://youtu.be/Kt_XnG0Th4M      Sonuç ;      "Etkili iletişimin %20'si bildikleriniz ve %80'i bildikleriniz hakkında nasıl hissettiğinizdir." - Jim Rohn