Gönderen Konu: 50 AMPER KISA DEVRE KORUMALI ADAPTÖR  (Okunma sayısı 1250 defa)

Çevrimdışı TA8A

Ynt: 50 AMPER KISA DEVRE KORUMALI ADAPTÖR
« Yanıtla #20 : 15 Temmuz 2011, 11:26:22 »
50 Amperlik devre hakkında:

Bu devredeki kısa devre koruma için LM317 nin ADJ ucuna bağlı BC307 ve altındaki BC237 kullanılmıştır.

Devre açıldığında bu iki transistör de kesimdedir. 470R 10K pot ve 220R elemanlar devrenin çıkış voltajının ayarlanmasına yardım eder.

Devreden akım çekilmeye başlandığında alttaki BC237 nin emitör ve beyzi arasına bağlı 0,2 ohm luk direnç üzerindeki gerilim de artmaya başlayacaktır. BC237 nin iletime geçmesi için bu gerilimin 0,7 Volt civarında olması gerekir. Ohm kanunundan yola çıkarak basit bir hesap yaptığımızda I=V/R I=0,7V/0,2ohm=3,5A. Yani biz 3,5 Amperden fazla akım çektiğimizde BC237 iletime geçecektir. Bağlı olarak BC307 de iletime geçip 10K potansiyometreyi kısa devre edip çıkış voltajını düşürecektir. (LM317 nin çıkış voltajı sıfır olmasa da üç tane arka arkaya bağlı diyot sebebiyle sistemin çıkış voltajı sıfır gibi olur) Ayrıca 100 uF kondansatör dolacak, diğer BC237 iletime geçerek led yanacaktır. Bu sistem bu durumda kilitlenmiş durumdadır. Siz butona bastığınızda BC237 nin beyzini sıfıra çeker ve 100uF lik kondansatörü boşaltmış olursunuz. Devre normale döner. Yani devrede akım sınırlama yok, aşırı akım koruma var.

2N3772' den üç adet kullanılmış. İyi soğutulursa her biri 20 Amper verebilir. Üç tanesinden 60 Ampere kadar çekebilirsiniz. Fakat; her bir 2N3772 üzerinde ancak 150 Watt harcayabilir. Devreyi 5 Volta ayarladığımızı ve 50 Amper çektiğimizi düşünelim. Devre giriş voltajı 30Volt yazılmış ama en az 37 volt olmalıdır. Böyle düşündüğümüzde transistörlerin emitör ve kollektörleri arasında 32 Volt oluşacaktır. P=IxV hesabından yola çıkarsak P=50A.x32V. 1600 Watt yapar. Yani en az 11 Adet 2N3772 gerekir. 

Sonuç olarak, yukarıdaki kırmızı cümlelerime dayanarak bu devreyi sanki birisinin çizdiğini ama yapmadığını rahatlıkla söyleyebilirim.

73

Bilal Ekmekci, TA8A

Çevrimdışı TA9V

Ynt: 50 AMPER KISA DEVRE KORUMALI ADAPTÖR
« Yanıtla #21 : 15 Temmuz 2011, 19:23:28 »
50 Amperlik devre hakkında:

Bu devredeki kısa devre koruma için LM317 nin ADJ ucuna bağlı BC307 ve altındaki BC237 kullanılmıştır.

Devre açıldığında bu iki transistör de kesimdedir. 470R 10K pot ve 220R elemanlar devrenin çıkış voltajının ayarlanmasına yardım eder.

Devreden akım çekilmeye başlandığında alttaki BC237 nin emitör ve beyzi arasına bağlı 0,2 ohm luk direnç üzerindeki gerilim de artmaya başlayacaktır. BC237 nin iletime geçmesi için bu gerilimin 0,7 Volt civarında olması gerekir. Ohm kanunundan yola çıkarak basit bir hesap yaptığımızda I=V/R I=0,7V/0,2ohm=3,5A. Yani biz 3,5 Amperden fazla akım çektiğimizde BC237 iletime geçecektir. Bağlı olarak BC307 de iletime geçip 10K potansiyometreyi kısa devre edip çıkış voltajını düşürecektir. (LM317 nin çıkış voltajı sıfır olmasa da üç tane arka arkaya bağlı diyot sebebiyle sistemin çıkış voltajı sıfır gibi olur) Ayrıca 100 uF kondansatör dolacak, diğer BC237 iletime geçerek led yanacaktır. Bu sistem bu durumda kilitlenmiş durumdadır. Siz butona bastığınızda BC237 nin beyzini sıfıra çeker ve 100uF lik kondansatörü boşaltmış olursunuz. Devre normale döner. Yani devrede akım sınırlama yok, aşırı akım koruma var.

2N3772' den üç adet kullanılmış. İyi soğutulursa her biri 20 Amper verebilir. Üç tanesinden 60 Ampere kadar çekebilirsiniz. Fakat; her bir 2N3772 üzerinde ancak 150 Watt harcayabilir. Devreyi 5 Volta ayarladığımızı ve 50 Amper çektiğimizi düşünelim. Devre giriş voltajı 30Volt yazılmış ama en az 37 volt olmalıdır. Böyle düşündüğümüzde transistörlerin emitör ve kollektörleri arasında 32 Volt oluşacaktır. P=IxV hesabından yola çıkarsak P=50A.x32V. 1600 Watt yapar. Yani en az 11 Adet 2N3772 gerekir.

Sonuç olarak, yukarıdaki kırmızı cümlelerime dayanarak bu devreyi sanki birisinin çizdiğini ama yapmadığını rahatlıkla söyleyebilirim.

73

Bilal Ekmekci, TA8A

Bilal Abi teşekkür ediyorum.
Bende aynı hesaplamaları gözden geçirdim ve sonuca ulaşamadığım için yardım ihtiyacı hasıl oldu.
Yardımlarınızdan dolayı teşekkür ediyorum.anlaşılan yine 4 sayfalık dökümanı olan power suplayı yapıcaz.
Saygılarımla.
ta9v.73. - ta9v@hotmail.com - 0533 641 07 22 -  41 51 15 E - 41 12 22 N

Çevrimdışı TA8A

Ynt: 50 AMPER KISA DEVRE KORUMALI ADAPTÖR
« Yanıtla #22 : 15 Temmuz 2011, 20:56:47 »
Hamit Amca,

Senin ihtiyacın 0-30 V 0 50 Amper ayarlı bir güç kaynağı mı yoksa 13,8 Volt 50 Amper bir güç kaynağı mı? Çünkü ikisi biribirinden çok farklı.

73

Bilal Ekmekci, TA8A

Çevrimdışı TA9V

Ynt: 50 AMPER KISA DEVRE KORUMALI ADAPTÖR
« Yanıtla #23 : 15 Temmuz 2011, 21:18:18 »
13,8V-40A olan lazım.
ta9v.73. - ta9v@hotmail.com - 0533 641 07 22 -  41 51 15 E - 41 12 22 N

Çevrimdışı TA4AAC

Ynt: 50 AMPER KISA DEVRE KORUMALI ADAPTÖR
« Yanıtla #24 : 17 Temmuz 2011, 19:48:08 »
Merhabalar aşağıdaki link bir fikir verebilir belkide , saygılarımla .

http://www.youtube.com/watch?v=rNpkJfmKBsM


bu güç kaynağının şemasını verebilir misiniz ? süper bişi, çok hoşuma gitti... yapımı kolay gibi gözüküyor.
TA4AAC

TB4IA = eski

Çevrimdışı TA5FA

Ynt: 50 AMPER KISA DEVRE KORUMALI ADAPTÖR
« Yanıtla #25 : 24 Mayıs 2020, 16:33:58 »

bu güç kaynağının şemasını verebilir misiniz ? süper bişi, çok hoşuma gitti... yapımı kolay gibi gözüküyor.

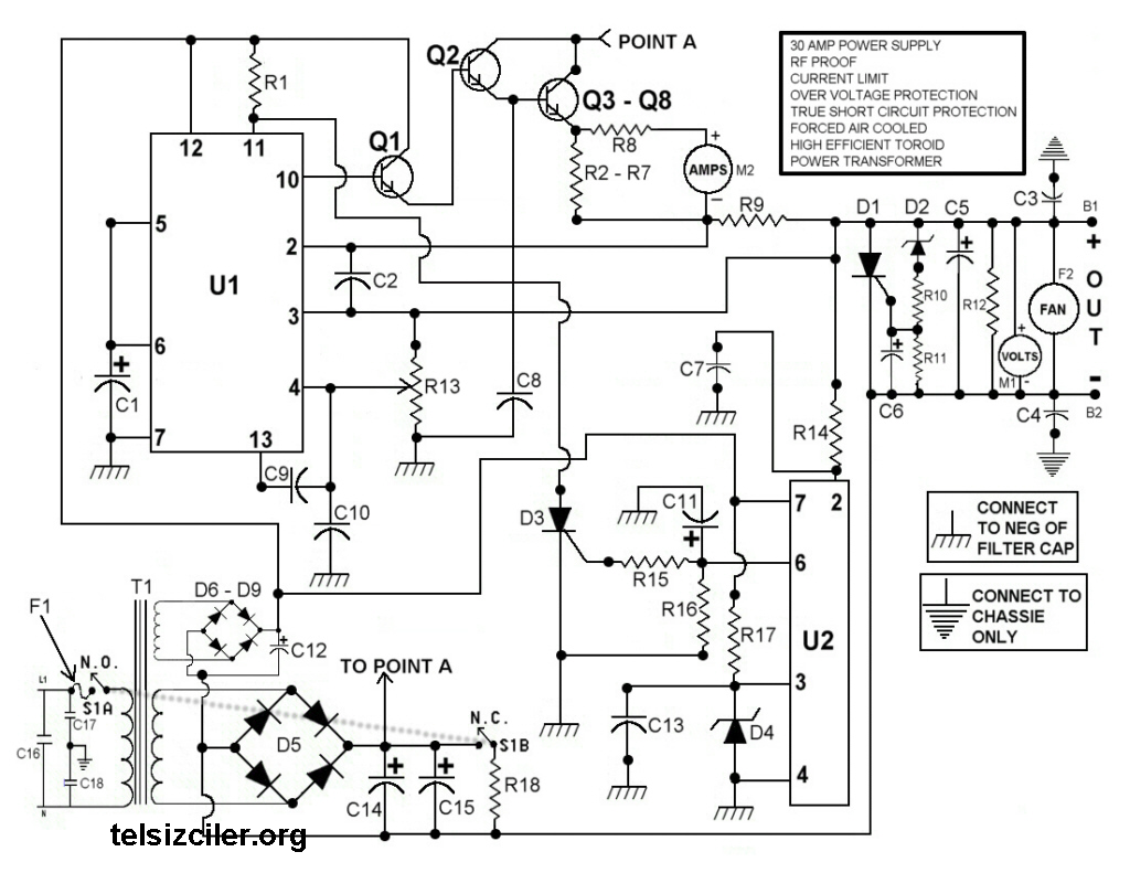
Bu günlerde Astron hakkında bilgi toparlar iken yıllar önce izlediğim bu 100A video yine gözüme çarpmış proje sahibine ulaşmıştım.
Projenin sahibinden istemiştim gönderdi ilgili bir arkadaş.  PDF dosyayı buraya resimleyerek paylaşıyorum.
  Ama yinede Astron peşindeyim :))




























« Son Düzenleme: 24 Mayıs 2020, 16:36:41 Gönderen: TA5FA »
https://www.youtube.com/user/ta5fa?sub_confirmation=1
https://ta5fa.blogspot.com/
İzle >>> https://youtu.be/Kt_XnG0Th4M      Sonuç ;      "Etkili iletişimin %20'si bildikleriniz ve %80'i bildikleriniz hakkında nasıl hissettiğinizdir." - Jim Rohn

Çevrimdışı TA3AS

Ynt: 50 AMPER KISA DEVRE KORUMALI ADAPTÖR
« Yanıtla #26 : 25 Mayıs 2020, 11:49:40 »
50 Amper değil ama daha yüksek akımlara modifiye etmesi kolay bir devre.
İyi bayramlar dilerim.

TA3AS